1 、汽车三包规定政策是指包修、包换、包退 ,即家用汽车产品维修 、更换、退货责任规定 。

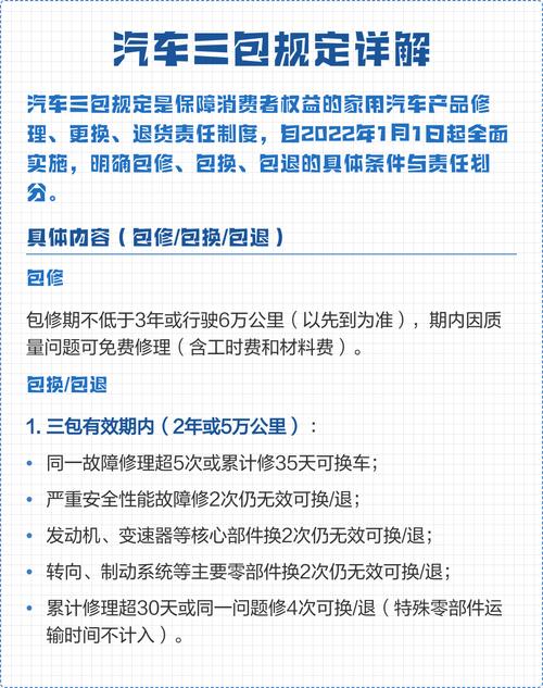
2、车辆三包法规定整车包修期限不低于3年或者行驶里程60,000公里,以先到者为准。具体说明如下:包修期限规定:根据《家用汽车产品修理 、更换、退货责任规定》第十七条 ,家用汽车产品包修期限明确要求不低于3年或行驶里程60,000公里,两者以先达到的条件为准。
3、新能源三包法退换车条件规定主要包括以下几点:首先 ,自销售者出具购车发票之日起60日内或者行驶里程3000公里之内,如果新能源汽车出现转向系统失效、制动系统失效 、车身开裂、燃油泄漏或者动力蓄电池起火等严重质量问题,消费者可以选择更换或者退货 。销售者在此情况下应当负责免费更换或退货。
新版汽车“三包 ”政策自2022年1月1日起实施,明确规定了家用汽车产品在特定条件下可免费更换或退货。具体说明如下:政策颁布与实施时间:2021年7月26日 ,市场监督管理总局正式对外颁布《家用汽车产品修理更换退货责任规定》,该规定自2022年1月1日起施行 。
整车包修:不低于3年或6万公里(以先到为准)。 核心部件(如动力电池、驱动电机 、电控系统):不低于8年或12万公里,部分车企提供更长保修(如终身质保)。 其他部件:如蓄电池、轮胎等 ,按厂家承诺执行(通常1-2年)。
时间与里程规定:三包有效期自销售者开具购车发票之日起计算,不得低于2年或行驶里程50,000公里(以先到为准);包修期不得低于3年或行驶里程60 ,000公里,均自交付起算 。
1、新版汽车“三包”政策自2022年1月1日起实施,明确规定了家用汽车产品在特定条件下可免费更换或退货。具体说明如下:政策颁布与实施时间:2021年7月26日 ,市场监督管理总局正式对外颁布《家用汽车产品修理更换退货责任规定》,该规定自2022年1月1日起施行。
2 、退换车条件更严格且明确7日内重大质量问题退换车:家用汽车自三包有效期起算之日起7日内,出现因质量问题需要更换发动机、变速器、动力蓄电池 、行驶驱动电机或其主要零部件等情形的 ,销售者应按消费者选择免费换车或退车 。
3、商家拒绝履行三包规定,处罚力度大幅提高,由原来处罚1万元以上3万元以下,改为最高处罚50万元。建立争议处理机制:借鉴国际通行做法 ,鼓励有关组织建立家用汽车三包责任争议处理机制,便于利用第三方专业资源免费为消费者提供公正、专业 、便捷、高效的三包争议处理服务,同时降低行政和司法成本。
4、国家关于汽车三包的规定主要包括销售者、修理者 、生产者依据相关法律法规 ,对家用汽车产品承担的修理、更换、退货的责任和义务 。以下是具体内容的详细解释:三包有效期和包修期:家用汽车产品的三包有效期和包修期自销售者开具购车发票之日起计算。
5 、时间与里程规定:三包有效期自销售者开具购车发票之日起计算,不得低于2年或行驶里程50,000公里(以先到为准);包修期不得低于3年或行驶里程60 ,000公里,均自交付起算。
6、国家三包对车辆的锈蚀规定是:在质保期内,若非人为因素导致的生锈问题 ,根据汽车三包政策,可视为保修范畴 。具体规定如下:包修期限:家用汽车的包修期限是不低于3年或者6万公里,三包有效期限是不低于2年或者行驶里程5万公里 ,以先到者为准。
1、二手车质保期限 根据2025年的新规解读和实施情况,二手车在交易后也能享受至少3个月或5000公里的“三包”服务。这意味着,在二手车交易完成后,消费者在购买后的3个月内或行驶5000公里内(以先到者为准) ,若车辆出现质量问题,有权要求商家进行修理 、更换或退货 。规定意义 这一规定对于二手车市场来说,具有重要的意义。
2、按照《三包法》 ,二手车质保期应不低于3个月或5000公里。家用汽车的保修期和三包有效期从销售者开具购车发票之日起计算。只要是在规定的期限内,即使是二手车也依然享有三包的权利 。保修期:是指因家用汽车产品质量问题,经营者为汽车产品提供免费维修或者更换零配件等服务的期限。
3、以奇瑞小蚂蚁为例 ,其整车质保为3年或12万公里,动力电池质保为8年或15万公里,电机和电控质保为8年或12万公里(以先到者为准)。比亚迪二手车电池保修期限为三年或六万公里(以先到为准) ,低压电池保修期限为一年或两万公里,并且其“精诚认证二手车 ”服务可提供三电系统终身保修等权益 。
4 、整车质保通常为2-6年/5-15万公里,超出法定期限后厂家质保终止 ,但部分品牌可通过官方延保延续保障。 终身质保的限制 多数车企的动力电池/电芯终身质保仅针对首任车主,车辆过户后失效;但比亚迪等品牌官方渠道二手车可继承三电终身质保。
5、二手电动车的国家强制性质保期一般为6个月或5000公里(以先到者为准) 。法律依据 《家用汽车产品修理更换退货责任规定》(2022年新版)明确,二手车同样适用三包政策,但质保期从新车交付首任车主之日起算。
6、二手车质保三个月的规定可能并非出自统一的专门针对二手车质保时长的特定法律条文。一般来说 ,二手车交易中的质保相关约定更多是基于买卖双方的合同约定 。在二手车交易时,买卖双方会签订详细的买卖合同,其中会对质保的范围 、期限、条件等进行明确约定。
车辆在保修期内出现故障通常不能直接退换 ,但符合特定条件时可申请,具体需结合三包政策与故障类型判断。法律依据与基本规则1 汽车三包法规定:2022年新修订的《家用汽车产品修理更换退货责任规定》明确,保修期内出现质量问题优先享受免费维修 。
例如 ,若凸轮轴损坏因消费者使用不当(如未按时保养、使用劣质机油)导致,则不属于质量问题,无法主张退换车;若因生产缺陷或设计问题导致 ,且符合累计修理或更换条件,则可要求换车。总结:保修期内凸轮轴问题能否换车,需结合购车时间、故障原因及是否符合三包法规定的退换条件综合判断。
比亚迪刚提车出现PTC故障 ,一般不可以直接换车,但具体需根据故障性质 、保修期以及三包政策来判断。故障性质 首先,需要确定PTC故障的具体原因 。如果故障是由于制造或装配过程中的问题导致的,且无法通过简单的维修解决 ,那么您可能有权根据三包政策提出退换车的要求。
若发动机或变速器经两次更换仍无法正常使用,车主有权要求退换车辆。 向厂家投诉若与经销商协商未果,可直接联系厂家400客服 ,要求生成工单编号,或向厂家质量管理部门发送书面函,附上故障视频、检测报告等证据 。厂家需在7个工作日内给出书面处理方案 ,期间需保存所有沟通记录(如电话录音、邮件等)。
可以的,车辆多次维修要求退换车辆:如果在质保期内,且是属于三包范围内的则可以退换。家用汽车产品出现转向系统失效 、制动系统失效、车身开裂或燃油泄漏 ,消费者选择更换家用汽车产品或退货的,经销商应当负责免费更换或退货 。
新能源三包法退换车条件规定主要包括以下几点:首先,自销售者出具购车发票之日起60日内或者行驶里程3000公里之内 ,如果新能源汽车出现转向系统失效、制动系统失效 、车身开裂、燃油泄漏或者动力蓄电池起火等严重质量问题,消费者可以选择更换或者退货。销售者在此情况下应当负责免费更换或退货。
免费更换或退货的条件:时间与里程限制:家用汽车产品自三包有效期起算之日起60日内或者行驶里程3000公里之内,因质量问题需要更换发动机、变速器 、动力蓄电池、行驶驱动电机或者其主要零部件的,消费者可要求免费更换或者退货 。涵盖的零部件:包括发动机、变速器 、动力蓄电池、行驶驱动电机以及它们的主要零部件。
退换车条件更严格且明确7日内重大质量问题退换车:家用汽车自三包有效期起算之日起7日内 ,出现因质量问题需要更换发动机、变速器、动力蓄电池 、行驶驱动电机或其主要零部件等情形的,销售者应按消费者选择免费换车或退车。
新增动力蓄电池起火退换货条款三包有效期起60日内或行驶3000公里内,若车辆出现转向系统失效、制动系统失效、车身裂开 、燃油泄漏或动力蓄电池起火 ,消费者可免费退换车 。此条款针对新能源汽车起火事故频发问题,将电池起火纳入退换货范围,但消费者仍需面对电池故障判定中的弱势地位挑战。