初美幼家

  • 首页
  • 汽车资讯
  • 电车维修
  • 二手车
  • 新能源
  • 经典宝来改装(10款宝来改装案例)

    经典宝来改装(10款宝来改装案例)

    二手车 •2026-03-21

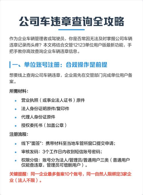
    宝来可以改轮毂吗 大众宝来原厂轮毂尺寸为16寸,材质为铝合金,可改装17或18寸轮毂,但需注意油耗和驾驶平稳性的变化。具体说明如下:原厂轮毂尺寸与材质大众宝来原厂标配的轮毂尺寸为16寸,材质为铝合金。...

  • 实测!“HHpoker的辅助是真的吗”(透视)详细透视辅助教学

    实测!“HHpoker的辅助是真的吗”(透视)详细透视辅助教学

    电车维修 •2026-03-21

    您好:HHpoker的辅助是真的吗这款游戏是可以开挂的 ,软件加【添加图中QQ群】确实是有挂的 ,很多玩家在这款游戏中打牌都会发现很多用户的牌特别好,总是好牌,而且...

  • 买交强险/买交强险需要驾驶证吗

    买交强险/买交强险需要驾驶证吗

    新能源 •2026-03-21

    交强险自己怎么买 1、通过保险公司微信小程序或微信公众号购买 关注保险公司官方公众号:首先,在手机上打开微信,搜索并关注目标保险公司的官方微信公众号,如“中国人保”。进入保险商城:在公众号菜单栏中找到...

  • 玩家必知十款“appoker透明挂是真的吗”【透视软件教程分享】

    玩家必知十款“appoker透明挂是真的吗”【透视软件教程分享】

    汽车资讯 •2026-03-21

    【无需打开直接搜索;操作使用教程: 1 、界面简单 ,没有任何广告弹出,只有一个编辑框。 2、没有风险,里面的黑...

  • 五菱缤果和欧拉好猫对比/五菱好还是欧拉好

    五菱缤果和欧拉好猫对比/五菱好还是欧拉好

    新能源 •2026-03-21

    欧拉好猫和五菱缤果对比 1、五菱缤果和欧拉好猫的故障率对比显示,欧拉好猫故障率相对更高,五菱缤果因结构简单理论故障率更低。故障率核心数据对比 五菱缤果:2025年投诉销量比仅为万分之2,属于极低水平,...

  • 开挂辅助工具“微乐有挂吗可以开挂吗”开挂(透视)辅助

    开挂辅助工具“微乐有挂吗可以开挂吗”开挂(透视)辅助

    新能源 •2026-03-21

    【无需打开直接搜索照片中;操作使用教程: 开挂辅助工具“微乐有挂吗可以开挂吗 ”通用版下载教程! 1、界面简单,没有任何广告弹出 ,只有一个编辑框...

  • 别克英朗2017款图片白色/汽车之家别克英朗17款

    别克英朗2017款图片白色/汽车之家别克英朗17款

    新能源 •2026-03-21

    2017年款新英朗怎么样 1、017年款新英朗是一款最新款的家用轿车,该车采用了英国汽车品牌捷豹的最新技术,拥有越野车的坚固性能。英朗采用了采用新一代车身设计,全新的外观让车辆看上去更加醒目,拥有极佳...

  • 辅助开挂神器“微信微乐四川麻将外卦神器下载”分享辅助外挂教程

    辅助开挂神器“微信微乐四川麻将外卦神器下载”分享辅助外挂教程

    二手车 •2026-03-21

    【亲,这款游戏可以开挂的 ,确实是有挂的 ,很多玩家在这款游戏中打牌都会发现很多用户的牌特别好,总是好牌,而且好像能看到-人的牌一样。所以...

  • 【雪佛兰十几万的suv,雪佛兰十几万的车喷漆多少钱】

    【雪佛兰十几万的suv,雪佛兰十几万的车喷漆多少钱】

    二手车 •2026-03-21

    雪佛兰沃兰多的车型定位是什么 雪佛兰沃兰多的车型定位是紧凑型SUV,具体分析如下:核心定位与价格区间沃兰多作为雪佛兰旗下全新SUV车型,官方指导价为149-149万元,明确属于紧凑型SUV细分市场。这...

  • 独家脚本实测“雀神广东麻将挂免费”开挂辅助脚本+详细开挂

    独家脚本实测“雀神广东麻将挂免费”开挂辅助脚本+详细开挂

    电车维修 •2026-03-21

    雀神广东麻将挂免费是一款可以让一直输的玩家,快速成为一个“必胜”的ai辅助神器 ,有需要的用户可以加我QQ客户群下载使用 。德扑之星辅助可以一键让你轻松成为“...

  • 【奔驰e400l全部价格,奔驰e400l价格及图片】

    【奔驰e400l全部价格,奔驰e400l价格及图片】

    新能源 •2026-03-21

    奔驰e400多少钱一辆? 1、奔驰E400的报价因配置、地区及购车时间等因素有所不同,但根据已购车主的反馈,奔驰E400的落地价大致在840万元左右。2、奔驰E400的价格大约为人民币60-90万元,...

  • 实测!“如何使用德扑之星辅助器”分享辅助外挂教程

    实测!“如何使用德扑之星辅助器”分享辅助外挂教程

    二手车 •2026-03-21

    如何使用德扑之星辅助器是一款专为微乐游戏设计的辅助工具 ,需要的玩家加上面群让师傅发给你教程 ,教你下载!旨在帮助玩家提高游戏胜率 。该资源包含安装重点文档、必...

  • 锐程cc是什么牌子的车(锐程cc是什么牌子的车型)

    锐程cc是什么牌子的车(锐程cc是什么牌子的车型)

    新能源 •2026-03-21

    长安锐程CC配置如何?值不值得买? 1、舒适配置:轻奢内饰、高品质超纤座椅、多色音乐律动氛围灯、全幕全景天窗等。动力:蓝鲸新一代NE高效组合发动机:5T高压直喷发动机,最大功率138kW,峰值扭矩30...

  • 辅助科普实测“微乐麻将万能挂安装”开挂详细教程

    辅助科普实测“微乐麻将万能挂安装”开挂详细教程

    二手车 •2026-03-21

    大家好 ,今天小编来为大家解答微乐麻将万能挂安装有没有挂这个问题,微乐麻将万能挂安装的挂在哪里买很多人还不知道,现在让我们一起来看看吧! 一、微...

  • 中国各省车牌号简称表(全国各省车牌简称及字母)

    中国各省车牌号简称表(全国各省车牌简称及字母)

    新能源 •2026-03-21

    中国各省的代号是什么? 1、全国各省车牌代号如下:北京市:京A、京B(出租车)、京C、京E、京F、京G、京H、京J、京K、京L、京M 、京N、京P、京Q、京Y 。天津市:津A(包括公交,警车)、津B、...

  • 辅助开挂教程“德扑之星透视辅助器”透视挂!详细分享装挂步骤

    辅助开挂教程“德扑之星透视辅助器”透视挂!详细分享装挂步骤

    新能源 •2026-03-21

    >>>您好:,软件加微信【添加图中QQ群】确实是有挂的,很多玩家在这款游戏中打牌都会发现很多用户的牌特别好,总是好牌,而且好像能看到其他人的牌一样。所以很多小伙伴就怀疑这款游戏...

  • 2023款凯美瑞优惠(2023款凯美瑞价格及图片)

    2023款凯美瑞优惠(2023款凯美瑞价格及图片)

    汽车资讯 •2026-03-21

    15.18万元起,2.0L+CVT,实拍评测2023款丰田“凯美瑞” 1、023款丰田凯美瑞实拍评测:118万元起售,0L+CVT动力组合解析 2023款丰田凯美瑞基于TNGA-K平台打造,在外观设计...

  • 实测开挂辅助“微乐广东麻将有挂吗”详细透视辅助教程

    实测开挂辅助“微乐广东麻将有挂吗”详细透视辅助教程

    电车维修 •2026-03-21

    1、软件助手是一款功能更加强大的软件!无需打开直接搜索微信:  2、自动连接,用户只要开启软件,就会全程后台自动连接程序,无需用户时时盯着软件。  3、安全保障,使用这款软件的用户可以非常安...

  • 汽车之家报价大全2021大众/汽车之家 大众

    汽车之家报价大全2021大众/汽车之家 大众

    二手车 •2026-03-21

    一口气降8.5万!这款大众途观L插混版是时候入手了 大众途观是一款许多人买车时都考虑的车,其11月总销量18616辆,国内SUV销量排行榜第8名,加长的途观L也更符合国人的需求,但这款车型总体性价比却...

  • 强力推荐“微扑克有没有辅助挂”(透视)详细透视辅助教学

    强力推荐“微扑克有没有辅助挂”(透视)详细透视辅助教学

    二手车 •2026-03-21

    >亲,微扑克有没有辅助挂这款游戏原来确实可以开挂 ,详细开挂教程1 、起手看牌2 、随意选牌3、控制牌型4、注明 ,就是全场...

  • 十大政府采购用车(十大政府采购用车网站)

    十大政府采购用车(十大政府采购用车网站)

    电车维修 •2026-03-21

    从公务员购车选择看国产车崛起:政府大院新能源车队成新风景 从公务员购车选择来看,国产车尤其是国产新能源汽车正迅速崛起,政府大院中新能源车队成为新风景,这体现了国产车在产品力、政策支持及消费观念转变下的...

  • 实测教程“微乐双扣如何拿好牌”开挂(透视)辅助

    实测教程“微乐双扣如何拿好牌”开挂(透视)辅助

    汽车资讯 •2026-03-21

    您好:微乐双扣如何拿好牌这款游戏是可以开挂的,软件加【添加图中QQ群】确实是有挂的 ,很多玩家在这款游戏中打牌都会发现很多用户的牌特别好 ,总是好牌,而且好像能看到...

  • 2017年的蓝鸟现在值多少钱(17年的蓝鸟什么价位)

    2017年的蓝鸟现在值多少钱(17年的蓝鸟什么价位)

    电车维修 •2026-03-21

    蓝鸟的发动机参数 动力系统匹配合理蓝鸟搭载的6L自然吸气发动机最大功率为93kW,最大扭矩126N·m,配合CVT变速箱,动力输出平顺且线性。CVT变速箱的特性是换挡无顿挫,能够持续保持发动机在高效转...

  • 软件分享“微乐捉鸡辅助器”详细分享装挂步骤!

    软件分享“微乐捉鸡辅助器”详细分享装挂步骤!

    二手车 •2026-03-21

    【无需打开直接搜索;操作使用教程: 1、界面简单,没有任何广告弹出,只有一个编辑框。 2、没有风险,里面的黑科技,一键就能快速透明。 3、上手简单,内置详...

  • 首页
  • 上一页
  • 83
  • 84
  • 85
  • 下一页
  • 尾页

热门文章

  • 软件分享“微乐免费开挂试用”开挂(透视)辅助教程2026-03-02
  • 下一轮油价调整涨跌趋势(下一轮油价调整时间及价格趋势)2026-03-10
  • 宝马x5报价2023款参数,21款宝马x5报价2026-01-27
  • 比亚迪豹8价格及图片,比亚迪黑豹跑车图片及价格2026-01-27
  • 成都车辆限行几点到几点结束 2021成都车辆限行几点到几点2026-01-27
  • 福特锐界怎么样值得购买吗,福特锐界怎么样值得购买吗知乎2026-01-27
  • 东风标致407报价及图片 东风标致407最新报价2026-01-27
  • 雷克萨斯es保值率(雷克萨斯es 保值)2026-01-27

热评文章

  • 宝马x5报价2023款参数,21款宝马x5报价

  • 奔驰e咖啡棕和栗棕色 咖啡色奔驰车图片

  • 【奥迪a32020款多少钱,奥迪a32020款什么价

  • 两三万的新能源电动汽车/女人最建议买三款电车

  • 【众泰电动车,众泰电动车叫什么名字】

  • 二手车买标致还是雪铁龙 二手车标致和雪铁龙选择哪个好

热门标签

  • 按揭贷款计算器2020
  • jeep汽车官网自由侠
  • 7天通知存款利息计算器
  • 奥迪便宜车型
  • 纳智捷s5报价及图片
  • 丰田威驰汽车之家报价及图片
  • 瑞麟湾温泉酒店老板是谁
  • 菠萝啤含酒精吗
  • 19款奥迪q5l油箱容量多少
  • 济宁长途汽车总站
  • 每个省的简称
  • 兰博基尼车标图片小牛
  • 母海马的功效和作用
  • 10年的卡罗拉值多少钱
  • 大通g50plus试驾视频
  • 红旗越野车2020款红旗hs9报价
  • 奔腾b30落地价多少钱
  • 上汽荣威是合资品牌吗
  • 铃木天语和雨燕
  • 荣威350故障灯图片大全

友情链接

  • Z-Blog on Github

© 2026 初美幼家 浙ICP备2022009146号-3